Защита источников питания проявляется в критических режимах работы, а также в тех случаях, когда действие обратной связи может привести к предельным режимам работы элементов схемы, предупреждая тем самым выход из строя силовых и дорогостоящих элементов схемы. К ним относятся транзисторы полумостового преобразователя и выходные выпрямители.
В результате действия цепей защиты снимаются выходные управляющие сигналы с ШИМ-контроллера, транзисторы преобразователя находятся в выключенном состоянии, выходное вторичное напряжение отсутствует. Исключая внутренние цепи защиты ШИМ-контроллера рассмотрим действие внешних элементов схем защиты, встречающихся в типовых схемах преобразователей. Следует различать такие цепи защиты:
Первые два типа защиты близки по действию и связаны с предупреждением отдачи преобразователем большой мощности в нагрузку. Действуют они при перегрузках источника питания или же неисправностях в преобразователе. Защита от превышения напряжения может возникать при перепадах входного напряжения и в некоторых других случаях.
Выключение преобразователя в источниках питания осуществляется с помощью дополнительного усилителя ошибки, обычно это усилитель ошибки 2, включенный компаратором либо по каналу управления паузой. Ниже приводятся описание схем защиты рассматриваемых источников питания.
PC 386. Схема защиты источника питания PC 386 представлена на рис. 1.36. Защита от превышения напряжения выходных источников организована на транзисторных каскадах Q5 и Q6, функционирующая как в стационарном, так и в динамическом режиме. Выходные напряжения источников —5 В и —12 В через нелинейный сумматор, выполненный на элементах D24, R38, R37, R36 поступают в эмиттер транзистора Q6.
В рабочем режиме на эмиттере Q6 имеется небольшое отрицательное напряжение, из-за которого транзистор находится в открытом состоянии. Увеличение напряжения по какому-либо из этих каналов приводит к изменению режима транзистора за счет положительного напряжения смещения на R36. В результате чего транзистор закрывается и от источника эталонного напряжения поступает положительный уровень напряжения на вывод управления паузой по цепи:
+Uэт (выв. 14) → R30 → D23 → R32 → корпус.
Во время нежелательных переходных процессов длительность выходного импульса ШИМ-контроллера регулируется каскадом на транзисторе Q5, выполненном по схеме с общим эмиттером. Цепь, состоящая из конденсатора С25, R34, R35, подключена к каналу выходного напряжения + 12 В. В стационарном режиме транзистор заперт и никакого влияния на работу схемы не оказывает, в переходном режиме токи заряда/разряда конденсатора С25 приводят к отпиранию/запиранию транзистора Q5, регулируя тем самым длительность управляющих сигналов.

Рис. 1.36. Схема защиты источника питания PC 386
Каскад защиты от чрезмерного тока в выходном каскаде преобразователя выполнен на элементах ТЗ, D25, С26, R39, R40, R11, R13. Сигнал, пропорциональный току, через транзисторы полумостового преобразователя с трансформатора тока ТЗ поступает на выпрямитель D25, С26, резисторы R39, R40 являются нагрузкой выпрямителя. Эталонное через резистор R11 и выпрямленное напряжение пропорциональное току в преобразователе со средней точки резисторов R39, R40 поступает на инвертирующий вход усилителя ошибки 2 (вывод 15 U4). Усилитель У02 включен в режим компаратора. В состоянии нормальной работы источника на выходе усилителя ошибки 2 сигнал логического нуля. Увеличение тока через транзисторы полумостового преобразователя приводит к увеличению напряжения на выходе выпрямителя. Вследствие этого компаратор У02 устанавливается в единичное состояние, блокируя работу преобразователя.
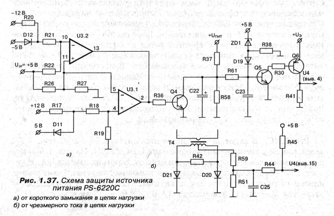
PS-6220C. В схеме защиты источника питания PS-6220C (рис. 1.37) задействованы компараторы микросхемы U3 LM339N. На рис. 1.37.а показана схема защиты источника питания от коротких замыканий. В качестве датчиков короткого замыкания выходных каналов применяются диодно-резисторные цепи, так, в каналах +12 В и +5 В использованы элементы R17, D11, в каналах -12 В, -5 В — элементы R20, D12.
От средней точки датчиков информационный сигнал поступает на инвертирующие входы компараторов U3.1, U3.2. Опорное напряжение порядка + 1,85 В, задаваемое делителем эталонного напряжения R26, R27, поступает на инвертирующий вход компаратора U3.1 и на неинвертирующий вход U3.2. Такое включение компараторов определяется полярностью контролируемых источников питания. Выходные сигналы компараторов, поступая на базу транзистора Q4, через резистор R36 открывают его. При этом транзисторы Q5, Q6 закрыты. Повышенная нагрузка в любом источнике приводит к срабатыванию соответствующего компаратора. Транзистор Q6 закрывается и от источника питания Uпит производится заряд конденсатора задержки выключения С22 по цепи:
+ Uпит → R37 → С22 → корпус.
При некотором значении напряжения транзисторы Q5, Q6 открываются. Через открытый транзистор Q6 на вход управления паузой микросхемы U4 (вывод 4) поступает потенциал источника эталонного напряжения, при этом выходные сигналы ШИМ-контроллера отключаются. Защита от чрезмерного тока (рис. 1.37.6) реализована по тому же принципу, что и схема рис. 1.36. К ней относятся элементы Т4, D20, D21, R59, R51, С25, R44.
На элементах ZD1, D19, R38, С23 выполнена схема защиты от превышения напряжения в выходных каналах. В этой схеме резистор R38 — балластный, D19 — развязывающий, конденсатор С23 предназначен для предупреждения ложных срабатываний схемы.

AT. Интересный вариант схемы защиты от короткого замыкания в нагрузке, встречающийся в схемах источников питания AT, представлен на рис. 1.38. В этой схеме защита от коротких замыканий реализована с помощью транзисторных каскадов VT5, VT6. Датчиком короткого замыкания в выходных каналах отрицательной полярности —12 В, —5 В служит уже известная диодно-резистивная цепь VD26, R24, а в выходном канале +12 В имеются диод VD27, транзистор VT6 и резистор R32. При отсутствии короткого замыкания на коллекторе VT6 низкий уровень напряжения, поступающий через развязывающий диод VD21 на вход управления паузой (вывод 4 D1).
Наличие цепи С21, R34, R35 на входе транзистора VT5 позволяет управлять длительностью выходных импульсов в переходных процессах и исключить влияние цепи защиты на период запуска преобразователя. Диод VD20 замыкает цепь разряда конденсатора С21, что необходимо при повторных запусках источника питания.
Цепь защиты от чрезмерного тока через преобразователь имеет типовую схему и выполнена на элементах Т2, R4, VD5, VD6, R5, R29, С20. Сигнал отключения через R26 поступает на вывод 15 усилителя ошибки 2, который включен компаратором.

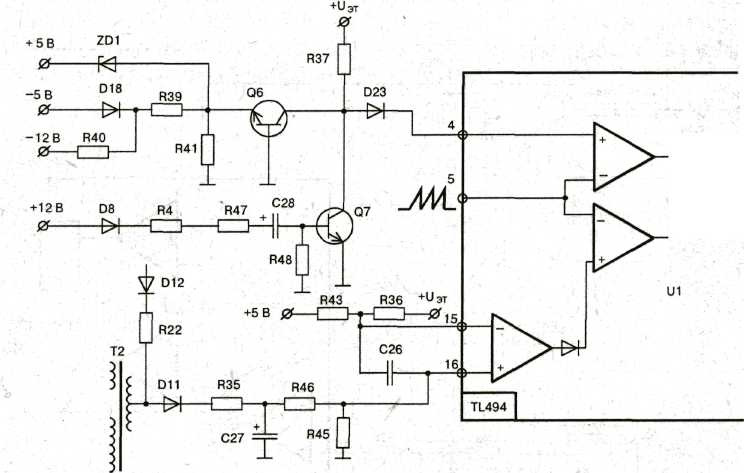
CG-P03. Цепь защиты от коротких замыканий источника питания CG-P03 (рис. 1.39) состоит из элементов D18, R40, R39, Q6, R37, D23. В схеме применена защита от превышения напряжения питания по каналу +5 В, выполненная на элементах ZD1, R41. В переходных режимах защита преобразователя организована на элементах D8, R4, R47, С28, R48, Q7. С помощью этой же цепи осуществляется задержка срабатывания защиты в момент запуска источника.
В качестве датчика для цепи защиты от чрезмерных токов в этом источнике использован согласующий трансформатор Т2. Сигнал, пропорциональный току в преобразователе, через однополупериодный выпрямитель D11, R35, С27, R46, R45 поступает на неинвертирующий вход компаратора (вывод 16 U1). На вход опорного (вывод 15) поступают выходное напряжение канала +5 В и эталонное через резисторы R43, R36, так что в режиме нормального функционирования на выводе 15 присутствует напряжение +5 В, а на неинвертирующем выводе компаратора + 1,5 В. В этом случае на выходе компаратора уровень логического нуля. Вследствие увеличения нагрузки повышается значение тока преобразователя, сопровождающееся ростом напряжения на неинвертирующем входе (вывод 16) компаратора.

Рис. 1.39. Схема защиты источника питания CG-P03
E200S-U. В некоторых источниках питания могут использоваться лишь элементы рассмотренных схем защиты, как например, в блоке питания E200S-U (рис. 1.40) действие усилителя ошибки 2 исключается подачей на инвертирующий вход потенциала эталонного напряжения, неинвертирующий вход соединен с корпусом устройства. Выполнение функции ограничения чрезмерного тока в преобразователе в этой схеме возложено на схему управления паузой посредством транзистора Q4.
Для этого на базу Q4 с трансформатора тока Т2 через однополупериодный выпрямитель, выполненный на элементах D17, С17, подается сигнал пропорциональный току в транзисторах преобразователя. При отклонении режима работы преобразователя от нормального транзистор Q4 открывается и на вход управления компаратора паузы поступает потенциал источника эталонного напряжения.
Схема защиты от токов короткого замыкания представлена элементами D11, R25, R26, Q3. Резисторы R23, R28 являются нагрузкой транзисторного каскада Q3. В режиме короткого замыкания транзисторы Q3, Q4 открываются, на входе управления паузой (выв. 4) действует потенциал источника эталонного напряжения, который приводит к уменьшению длительности выходных импульсов IIIИМ - контроллера.

DTK. Аналогичный подход применен и в схеме источника питания DTK (ATX) (рис. 1.41). В этой схеме компаратор защиты от чрезмерных токов преобразователя в источнике питания не использован. Роль трансформатора тока, как и в схеме рис. 1.40 выполняет согласующий трансформатор Т2. Вторичная обмотка трансформатора нагружена однополупериодным выпрямителем D18, С19, а с делителя R20, R21 сигнал тока поступает на базу Q6.
Превысив определенный уровень, сигнал, пропорциональный току преобразователя, открывает транзистор Q6, что в свою очередь приводит к отпиранию транзистора Q1. На вход управления паузой через Q1 и D10 станет поступать потенциал источника эталонного напряжения (вывод 4 IC1). Это же напряжение через открытый транзистор Q1, диод D3, резистор R11 поступает в базу транзистора Q4, который, открываясь, блокирует работу преобразователя.
Каскад защиты, состоящий из диодно-резистивной цепи Dl, R2 и сумматора R8, R9, реализует защиту преобразователя от короткого замыкания в каналах +5 В, -12 В, -5 В. Уменьшение напряжений в любом из перечисленных каналов вызовет открывание транзистора Q4, который в свою очередь откроет Q1. При этом управляющие импульсы на выходе ШИМ-контроллера отсутствуют.
Защита от превышения напряжения выполнена на стабилитронах ZD1, ZD3, резистор R3 для них балластный. Увеличение напряжения повлечет открытие транзистора Q4.

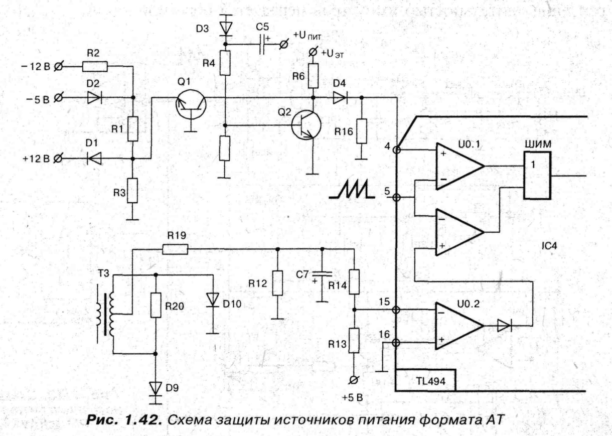
AT. В схемах источников питания формата AT наиболее употребительна схема защиты рис. 1.42. В этой схеме использовано типовое включение защиты от короткого замыкания на элементах Dl, D2, R2. В режиме нормального функционирования транзистор Q1 открыт, на вход управления паузой поступает потенциал коллектора открытого транзистора Q1. В случае короткого замыкания изменяется режим транзистора Q1, от источника эталонного напряжения начинает протекать ток по цепи:
+Uэт → D4 → R16 → корпус.
Падение напряжения на резисторе R16 увеличивается и прикладывается ко входу управления паузой (вывод 4 IC4). Превышение уровня +3,2 В на выводе 4 микросхемы препятствует формированию выходных импульсных последовательностей ШИМ-контроллера.
Каскад защиты от чрезмерного тока в транзисторах преобразователя выполнен на элементах ТЗ, D9, D10, R19, R20, R12, С7, R14, R13. Сумматор R13, R14 определяет напряжение на инвертирующем входе компаратора (вывод 15). В нормальном режиме оно близко к +1,5 В. Увеличение нагрузки вызывает увеличение тока в транзисторах преобразователя, вследствие чего уменьшается напряжение на конденсаторе С7, а соответственно, и на выводе 15. Появление отрицательного напряжения на инвертирующем входе компаратора приводит к установлению на его выходе уровня логической единицы, что, в свою очередь, останавливает преобразователь.

PM-230W. Схема защиты источника питания PM-230W (KEY MOUSE ELECTRONICS CO., LTD) относится к тем, в составе которых усилитель ошибки 2 в работе источника питания не участвует (рис. 1.43). Все варианты защиты реализуются через схему управления паузой (вывод 4 U0.1).
В этой схеме цепь защиты от короткого замыкания организована элементами R28, ZD3, R30, R29; защита от превышения напряжения образована элементами ZD2, R27, D21; защита от чрезмерных токов в преобразователе состоит из элементов Dll, C12, R14, R13, D13, С16, R25, подключенных к вторичной обмотке трансформатора СТ. Исполнительной частью схемы является триггер на транзисторах Q6, Q7. Появление, например, короткого замыкания в цепи питания +5 В приводит к пробиванию стабилитрона ZD3. В результате чего транзистор Q6 закрывается, а транзистор Q7 открывается, вследствие этого к выводу 4 прикладывается потенциал источника эталонного напряжения через коллектор-эмиттер открытого транзистора Q7 и диод D26. Диод D25 включен для развязки цепей защиты от короткого замыкания и превышения напряжения питания от транзистора Q7.
Через разъем CN1 к основной подключена плата, на которой смонтирована цепь медленного запуска преобразователя. Частично эту функцию выполняет цепь, состоящая из усилителя U1.2 и транзистора Q2. В момент включения конденсатор С2 разряжен, от источника эталонного напряжения через С2 к выводу 4 поступает высокий уровень напряжения. С течением заряда С2 уровень положительного напряжения уменьшается, а управление длительностью импульсов передается обратной связи.

LC-200. Вариант схемы защиты блока питания LC-200 представлен на рис. 1.44. Эта схема включает контроль величины сигнала Power Good, которая реализована на элементах IC2.2, R48, R58, R59, D23. Длительность управляющих сигналов контролируется с помощью обмотки w5 трансформатора Т2.
Этот сигнал суммируется с положительным напряжением +5 В, формируемым делителем R38, R30, Rx. В режиме нормального функционирования на инвертирующем входе небольшое положительное напряжение, а в режиме увеличения длительности управляющих сигналов преобладающим оказывается отрицательное напряжение, на выходе компаратора устанавливается напряжение высокого уровня, препятствующее формированию выходных последовательностей ШИМ-контроллера. В табл. 1.21 приведены характеристики транзисторов, имеющих место в схемах защиты.
|
Характеристики транзисторов схем защиты |
|
|
|
Таблица 1.21 |
||||
|
Транзистор |
Тип |
Iк макс, A |
Uкэ макс,ВC, в |
Uкб мах, В |
Рк, ВТ |
H21э |
Fгр, МГц |
Корпус |
|
2РА733 |
Si-P |
0,1 |
50 |
60 |
0,5 |
90 |
100 |
ТО-92 (ТО-266А) |
|
2SC945 |
Si-N |
0,1 |
50 |
60 |
0,25 |
200 |
250 |
ТО-92 (ТО-266А) |
|
2N2222 |
Si-N |
0,8 |
30 |
60 |
0,5 |
50 |
300 |
ТО-18 |
|
KSP2907A |
Si-P |
0,6 |
60 |
60 |
0,625 |
50... 75 |
200 |
ТО-92 |
